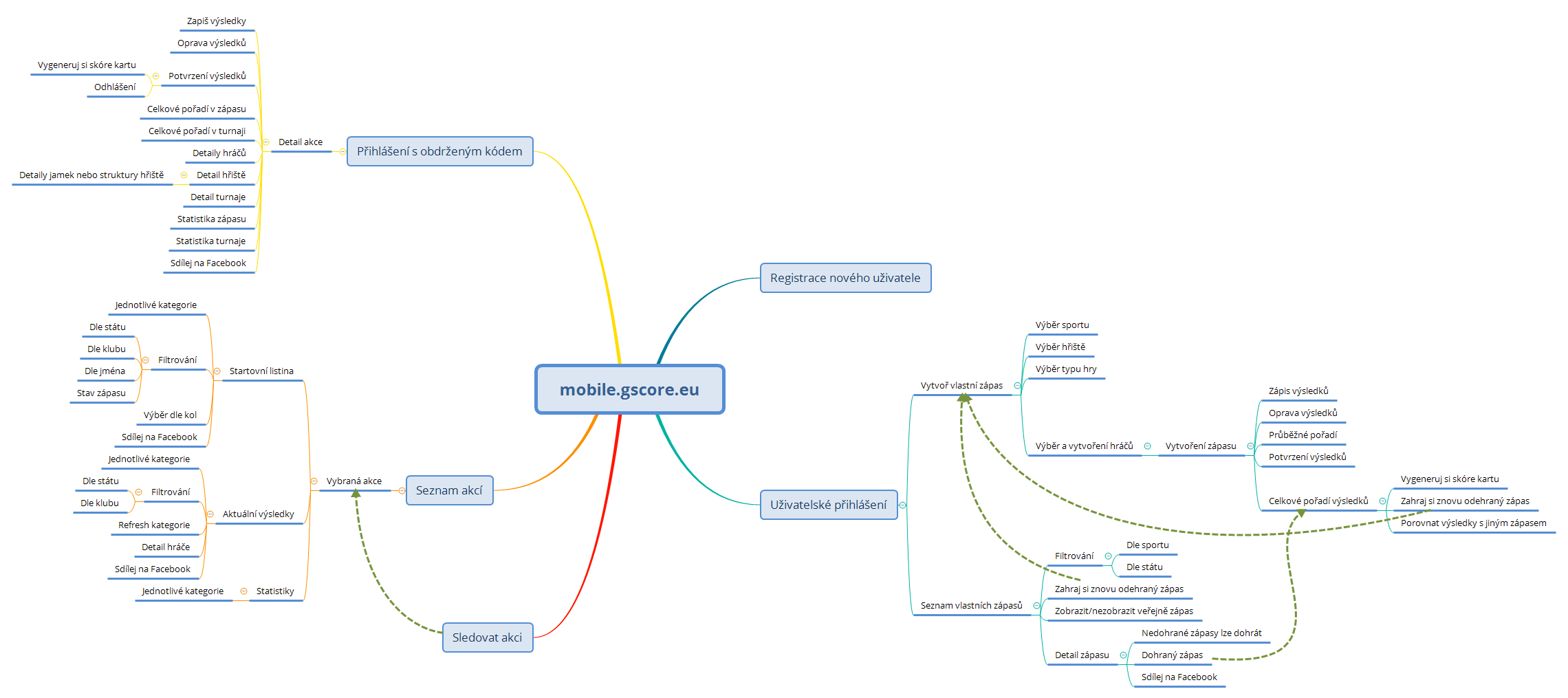
Mobilní aplikace fungující v duchu sloganu Hraj a zapisuj skóre rychle a jednoduše. Tato aplikace plně nahrazuje klasické papírové skóre karty a jiné způsoby zápisu výsledků na všech typech hřišť a sportovišť - resp.velmi vhodné pro využití na hřištích pro minigolf, discgolf, fotbalgolf, footgolf a klasický golf.
Mobilní aplikace je dílčí část celého našeho internetového portálu gScore.eu, který umožňuje realizovat vše od jednotlivých her až po velké a několika denní turnaje. Více viz. sekce Výhody portálu.
